エンジニアらしき人のひとりごと

100人中100人は興味を示さなくても、100万人居たら1人くらいは面白いと思ってくれそうな、重箱の隅をほじくってみるブログ。

Bluetooth

黒電話をスマホの子機(Bluetoothヘッドセット)に!⑨

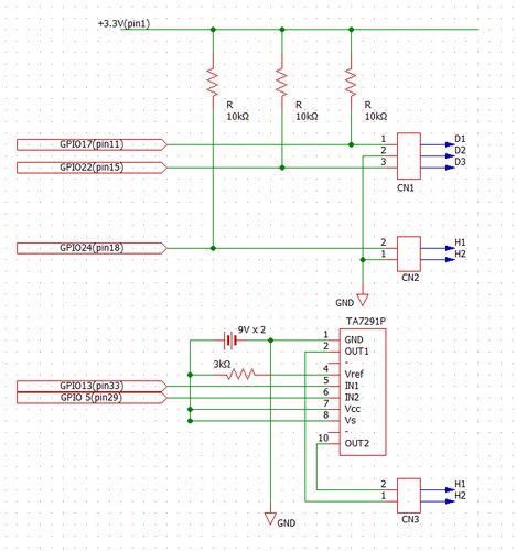
ラズパイ(Raspberry Pi)を使って、黒電話をスマホの子機にしようという工作をしてます。過去記事は、こちらから。 tokieng.hatenablog.com前回のあらすじとしては、 回路ができたんだけど、ベルを鳴らす電池がすぐに減ってしまう・・・ ということに気が付い…

黒電話をスマホの子機(Bluetoothヘッドセット)に!③

ラズパイ(Raspberry Pi)を使って、黒電話をスマホのヘッドセットにしようと工作してます。 ラズパイをBluetoothヘッドセット親機に仕立てるための、各種ソフトのインストールと設定を行います。

黒電話をスマホの子機(Bluetoothヘッドセット)に!②

ラズパイ(Raspberry Pi)を使って、黒電話をスマホのヘッドセットにする工作。 2回目の記事では、ラズパイをヘッドセット親機に仕立てるための方策を検討してます。

黒電話をスマホの子機(Bluetoothヘッドセット)に!①

黒電話を、Raspberry Piを使ってスマホの子機(ヘッドセット)に使うという工作をしてみました。 スマホに着信すると、ちゃんとベルが鳴ります。黒電話のダイヤルを使って発信することもできますよ。